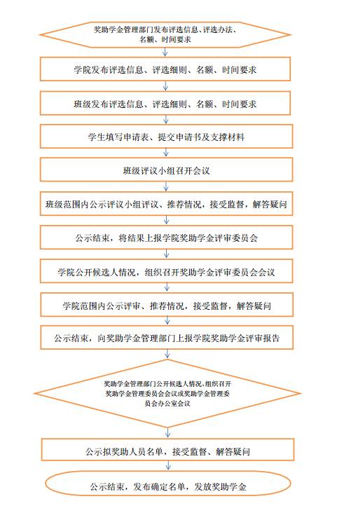
首页 > 服务指南 > 正文 奖助学金评选程序流程图 2016-04-10 06:23 文字: 责任编辑:郭晓飞 上一篇:办理国家开发银行生源地信用助学贷款首贷流程图 下一篇:家庭经济困难学生认定和建档工作流程图